一品夜茶,全国各地空降app下载,免费全国空降app入口在哪里,全国高端商务接待私人订制入口

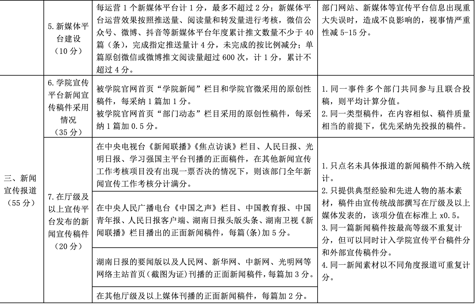
关于印发《湖南商务职业技术学院 新闻宣传工作管理办法》的通知
来源:未知 时间:2024-10-28











公众号
移动门户
返回顶部