弘扬文明新风尚(二)|经济贸易学院学工党支部开展“推行垃圾分类,建设美丽家乡”主题宣传活动
来源:未知 时间:2022-01-31 浏览:0次
(通讯员 杨韵琴)为了使入党积极分子充分认识到垃圾分类的重要性,在市民心中树立“垃圾分类就是新时尚”的理念,达到人人知分类、人人懂分类的效果。2022年1月21日,经济贸易学院学工党支部开展“推行垃圾分类,建设美丽家乡”主题宣传活动,号召支部全体20级入党积极分子在各自家乡主动投入到垃圾分类的宣传工作中,为弘扬社会文明新风尚出一份力。

▲垃圾分类宣传海报

▲刘诗洋同学制作的“垃圾分类”宣传视频画面
“垃圾分类四只桶,分类垃圾要清楚;残羹剩饭瓜果皮,菜叶内脏绿桶进;玻璃金属可乐瓶,纸盒塑料蓝桶进;电池药品杀虫剂,日化用品红桶进;尿片瓷片香烟蒂,快餐用品灰桶进。”刘诗洋同学在制作宣传内容时,采用顺口溜的形式,巧妙的将垃圾分类知识融入视频中,押韵简洁的词句使观看的小朋友们朗朗上口,当地的小朋友们兴趣盎然,纷纷表示,要从现在做起,争做新时代的环保小卫士。朱梓望同学做好表率,从自身做起,以宣讲的方式向身边的居民讲解关于垃圾分类的知识。朱梓望同学回忆道,在宣讲过程中,其中一位老爷爷讲述自己以前只是简单了解垃圾分类,但并不会实际操作,听完宣讲后,感觉知识面清晰不少,并表示往后要将分类工作落到日常生活中。小区的叔叔阿姨们也对垃圾分类的宣传行为表示支持,竖起大拇指夸赞。

▲朱梓望同学现场讲述“如何区分垃圾类别”的画面
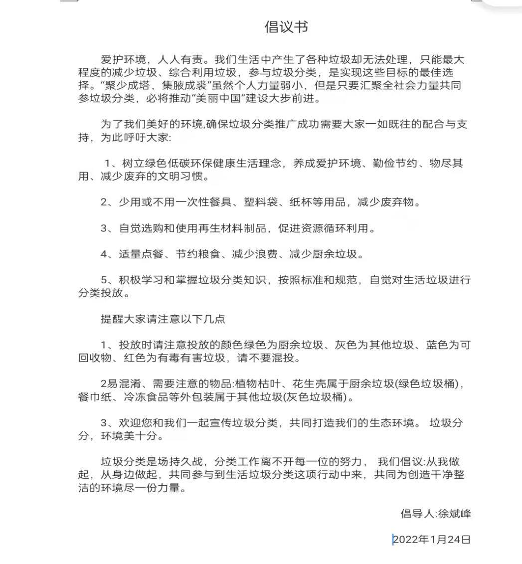
想要垃圾变为宝,分类回收不可少;垃圾分类人人做,做好分类为人人。为了让更多市民参与其中,同学们以书写倡议书的形式,号召当地市民参与到生活垃圾分类的行动中来,共同响应绿色低碳的“新时尚”。通过此次垃圾分类宣传活动,让同学们了解到垃圾分类的相关知识,增强了同学们在生活中进行垃圾分类的意识。活动结束后,不少同学表示:“希望尽自己绵薄之力,让身边的人都能了解到垃圾分类的知识,携手共建美丽家园。”“作为新时代新青年,要为城市环境贡献自己应有的力量,真正做到‘垃圾分类,从我做起’。”更有同学思考:“垃圾分类是小事,小到每一位人民群众都是主角;垃圾分类又是大事,关乎着14亿人口生活环境的改善。我们每个人都要养成垃圾分类的习惯,从自身出发为建立良好环境作出贡献。”……
以前“一个筐”,现在“四个桶”;过去“减源头”,而今“再利用”;曾经“嫌麻烦”,时下“好习惯”。作为一名入党积极分子,要起好先锋带头作用,带动身边的市民共同建设美丽家乡,纠正乱扔垃圾的不良习惯,树立文明新风尚。在建立良好环境的路上,做到人人都是参与者。让我们一起行动起来!携手将一件件“垃圾分类”的事情办实做好,让城市的天更蓝、山更绿、水更清、环境更优美。

▲谢雄辉同学书写的“垃圾分类”倡议书

▲徐斌峰同学书写的“垃圾分类”倡议书



